17+ Sebutkan Dan Jelaskan Macam Macam Corak Gambar Ilustratif
Februari 09, 2022
17+ Sebutkan Dan Jelaskan Macam Macam Corak Gambar Ilustratif- Sudahkah anda tahu macam macam batik yang eksis di Nusantara? Berikut 99.co Indonesia telah merangkum jenis batik dan filosofinya. Salah satu batik Solo yang terkenal adalah batik Parang Kusumo yang motifnya menyerupai gulungan ombak yang menghantam tebing dan karang tanpa lelah.

Jelaskan Tentang Pola Lantai Melingkar ID Aplikasi Sumber : www.idaplikasi.com

Sebutkan Macam Macam Staf Dan Jelaskan Sebutkan Mendetail Sumber : detailsebutkan.blogspot.com

Sebutkan dan jelaskan pengertian dan macam macam norma Sumber : brainly.co.id

Sebutkan Dan Jelaskan 3 Macam Kemajemukan Sosial Sumber : detailsebutkan.blogspot.com

Sebut Dan Jelaskan Macam Macam Pegawai Non Pemerintah Sumber : sebutkanitu.blogspot.com

Sebutkan 4 Macam Sebab Sebab Kepemilikan Dan Jelaskan Sumber : sebutkanitu.blogspot.com

Sebutkan Dan Jelaskan Pembagian Akuntansi Berdasarkan Sumber : sebutkanitu.blogspot.com

Sebutkan Macam Macam Proposal Menurut Keperluannya Dan Sumber : detailsebutkan.blogspot.com

Jelaskan Macam Macam Kebutuhan Tersebut Menurut Pendapat Sumber : sebutkanitu.blogspot.com

Sebutkan 4 Macam Sebab Sebab Kepemilikan Dan Jelaskan Sumber : sebutkanitu.blogspot.com

Biaya Usaha Terbagi Menjadi Beberapa Macam Sebutkan Dan Sumber : detailsebutkan.blogspot.com

Sebutkan Dan Jelaskan Macam Macam Jaringan Komputer Sumber : sebutkanitu.blogspot.com

Sebutkan Dan Jelaskan Macam Macam Data Sebutkan Mendetail Sumber : detailsebutkan.blogspot.com

Sebutkan Dan Jelaskan Teknik Dasar Seni Peran Sebutkan Sumber : detailsebutkan.blogspot.com

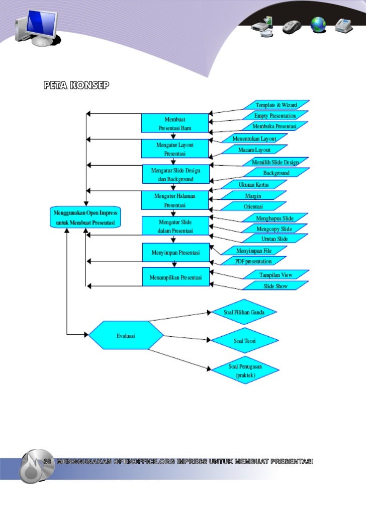
Sebutkan Dan Jelaskan Macam Macam Layout Slide Sebutkan Itu Sumber : sebutkanitu.blogspot.com
5 jenis ilustrasi, langkah langkah membuat gambar ilustrasi, gambar ilustrasi adalah, karikatur adalah, fungsi dari menggambar ilustrasi adalah,
Sebutkan Dan Jelaskan Macam Macam Corak Gambar Ilustratif

Jelaskan Tentang Pola Lantai Melingkar ID Aplikasi Sumber : www.idaplikasi.com

Sebutkan Macam Macam Staf Dan Jelaskan Sebutkan Mendetail Sumber : detailsebutkan.blogspot.com

Sebutkan dan jelaskan pengertian dan macam macam norma Sumber : brainly.co.id

Sebutkan Dan Jelaskan 3 Macam Kemajemukan Sosial Sumber : detailsebutkan.blogspot.com

Sebut Dan Jelaskan Macam Macam Pegawai Non Pemerintah Sumber : sebutkanitu.blogspot.com

Sebutkan 4 Macam Sebab Sebab Kepemilikan Dan Jelaskan Sumber : sebutkanitu.blogspot.com
Sebutkan Dan Jelaskan Pembagian Akuntansi Berdasarkan Sumber : sebutkanitu.blogspot.com

Sebutkan Macam Macam Proposal Menurut Keperluannya Dan Sumber : detailsebutkan.blogspot.com

Jelaskan Macam Macam Kebutuhan Tersebut Menurut Pendapat Sumber : sebutkanitu.blogspot.com

Sebutkan 4 Macam Sebab Sebab Kepemilikan Dan Jelaskan Sumber : sebutkanitu.blogspot.com
Biaya Usaha Terbagi Menjadi Beberapa Macam Sebutkan Dan Sumber : detailsebutkan.blogspot.com
Sebutkan Dan Jelaskan Macam Macam Jaringan Komputer Sumber : sebutkanitu.blogspot.com

Sebutkan Dan Jelaskan Macam Macam Data Sebutkan Mendetail Sumber : detailsebutkan.blogspot.com

Sebutkan Dan Jelaskan Teknik Dasar Seni Peran Sebutkan Sumber : detailsebutkan.blogspot.com

Sebutkan Dan Jelaskan Macam Macam Layout Slide Sebutkan Itu Sumber : sebutkanitu.blogspot.com